根据《宁夏回族自治区住房城乡建设领域科技成果推广应用管理办法》(宁建规发【2025】1号)的要求,宁夏建设新技术协会于2025年11月21日组织专家对2025年(第四批)宁夏回族自治区建设科技推广认证项目进行了评审,现将评审通过的推广项目予以公示,公示期为2025年11月22日至2025年11月28日。在公示期间,若对2025年(第四批)推广认证项目有异议,请拨打电话0951-5035112举报。举报情况一经查实,将取消被举报单位的产品推广项目资格。
附件:
1、2025年(第四批)宁夏建设新技术新产品推广项目产品目录(新认证)
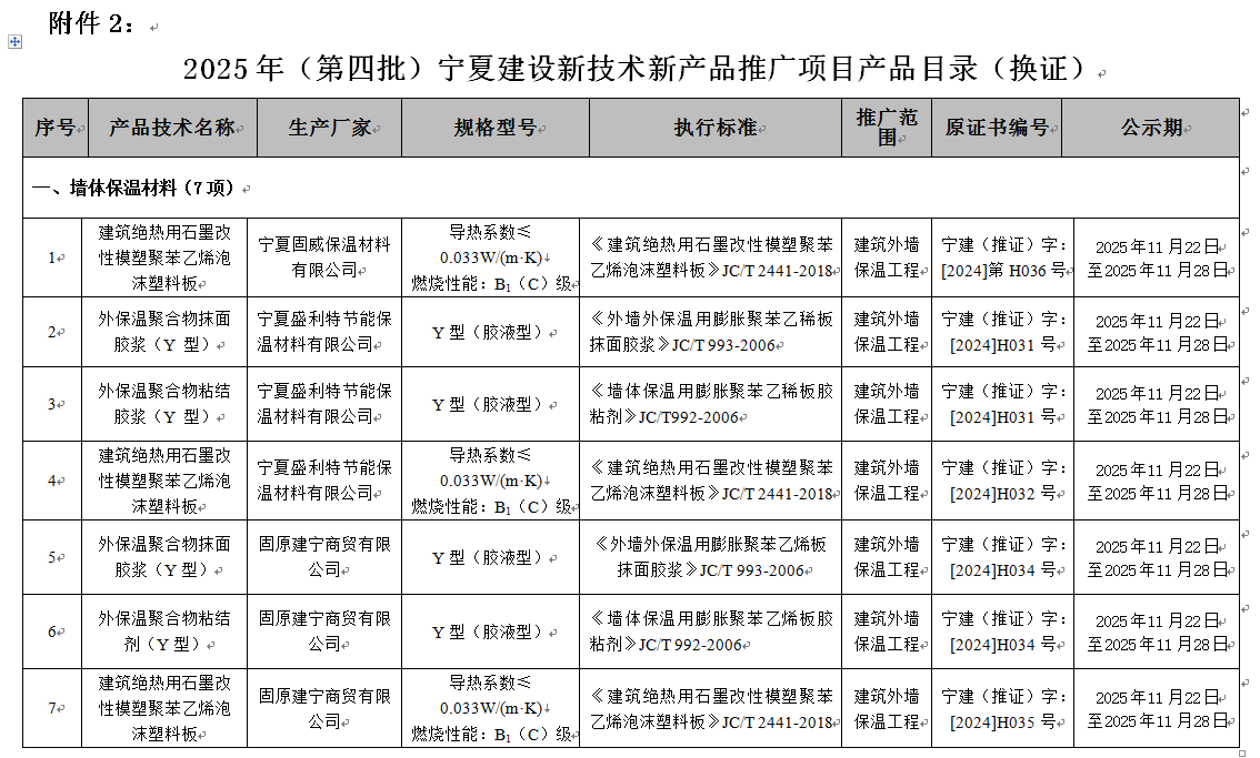
2、2025年(第四批)宁夏建设新技术新产品推广项目产品目录(换证)
宁夏建设新技术协会
二〇二五年十一月二十一日



电话:0951-5035112
传真:0951-5035112
邮箱:njxjx5035112@163.com
地址:宁夏银川市解放西街38号虹桥大酒店行政楼4层
微信公众号
手机版